Product Summary
The LM2587T-ADJ is a 5A Flyback Regulator. It is specifically designed for flyback, step-up (boost), and forward converter applications. The LM2587T-ADJ is available in 4 different output voltage versions: 3.3V, 5.0V, 12V, and adjustable. This IC contains a 100 kHz fixed-frequency internal oscillator that permits the use of small magnetics. The applications of the LM2587T-ADJ are Flyback regulator, Multiple-output regulator, Simple boost regulator, Forward converter.
Parametrics
LM2587T-ADJ absolute maximum ratings: (1)Input Voltage: -0.4V ≤ VIN ≤ 45V; (2)Switch Voltage: -0.4V ≤ VSW ≤ 65V; (3)Switch Current: Internally Limited; (4)Compensation Pin Voltage: -0.4V ≤ VCOMP ≤ 2.4V; (5)Feedback Pin Voltage: -0.4V ≤ VFB ≤ 2VOUT; (6)Storage Temperature Range: -65℃ to +150℃; (7)Lead Temperature(Soldering, 10 sec.): 260℃.
Features
LM2587T-ADJ features: (1)Requires few external components; (2)Family of standard inductors and transformers; (3)NPN output switches 5.0A, can stand off 65V; (4)Wide input voltage range: 4V to 40V; (5)Current-mode operation for improved transient response, line regulation, and current limit; (6)100 kHz switching frequency; (7)Internal soft-start function reduces in-rush current during start-up; (8)Output transistor protected by current limit, under voltage lockout, and thermal shutdown; (9)System Output Voltage Tolerance of ±4% max over line and load conditions.
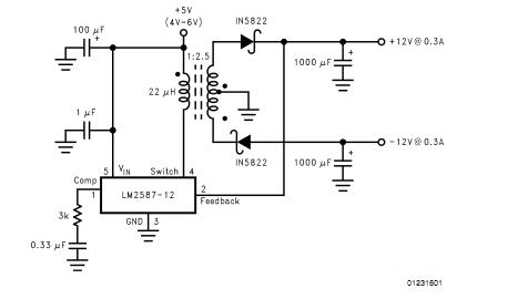
Diagrams

| Image | Part No | Mfg | Description | ![]() |
Pricing (USD) |
Quantity | ||||||||||||
|---|---|---|---|---|---|---|---|---|---|---|---|---|---|---|---|---|---|---|
![]() |
![]() LM2587T-ADJ |
![]() National Semiconductor (TI) |
![]() Switching Converters, Regulators & Controllers |
![]() Data Sheet |
![]()
|
|
||||||||||||
![]() |
![]() LM2587T-ADJ/LF03 |
![]() National Semiconductor (TI) |
![]() Switching Converters, Regulators & Controllers |
![]() Data Sheet |
![]()
|
|
||||||||||||
![]() |
![]() LM2587T-ADJ/NOPB |
![]() National Semiconductor (TI) |
![]() Switching Converters, Regulators & Controllers 5A FLYBACK REG |
![]() Data Sheet |
![]()
|
|
||||||||||||
(Hong Kong)







