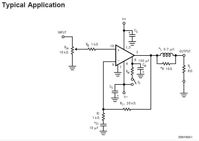
Product Summary
The LM3886TF is a high-performance audio power amplifier capable of delivering 68W of continuous average power to a 4Ω load and 38W into 8Ω with 0.1% (THD + N) from 20 Hz–20 kHz. The applications of the LM3886TF include Component stereo, Compact stereo, Self-powered speakers, Surround-sound amplifiers, High-end stereo TVs.
Parametrics
LM3886TF absolute maximum ratings: (1)Supply Voltage |V+|+|V-| (No Signal): 94V; (2)Supply Voltage |V+|+|V-| (Input Signal): 84V; (3)Common Mode Input Voltage (V+ or V-) and |V+| + |V-|: ≤ 80V; (4)Differential Input Voltage: 60V; (5)Output Current: Internally Limited; (6)Power Dissipation: 125W; (7)ESD Susceptibility: 3000V; (8)Junction Temperature: 150℃; (9)Soldering Information T Package (10 seconds): 260℃; (10)Storage Temperature: -40℃ to +150℃; (11)Thermal Resistance: 1℃/W, 43℃/W.
Features
LM3886TF features: (1)68W cont. avg. output power into 4Ω at VCC = ±28V; (2)38W cont. avg. output power into 8Ω at VCC = ±28V; (3)50W cont. avg. output power into 8Ω at VCC = ±35V; (4)135W instantaneous peak output power capability; (5)Signal-to-Noise Ratio ≥ 92 dB; (6)An input mute function; (7)Output protection from a short to ground or to the supplies via internal current limiting circuitry; (8)Output over-voltage protection against transients from inductive loads; (9)Supply under-voltage protection, not allowing internal biasing to occur when |VEE| + |VCC| ≤ 12V, thus eliminating turn-on and turn-off transients; (10)11-lead TO-220 package.
Diagrams

| Image | Part No | Mfg | Description | ![]() |
Pricing (USD) |
Quantity | ||||||||||||
|---|---|---|---|---|---|---|---|---|---|---|---|---|---|---|---|---|---|---|
![]() |
![]() LM3886TF |
![]() National Semiconductor (TI) |
![]() Audio Amplifiers |
![]() Data Sheet |
![]()
|
|
||||||||||||
![]() |
![]() LM3886TF/NOPB |
![]() National Semiconductor (TI) |
![]() Audio Amplifiers HIGH-PERF 68W AUDIO PWR AMP |
![]() Data Sheet |
![]()
|
|
||||||||||||
(Hong Kong)





